Welcome to My Class Inventory!

Welcome to the Classes Page! Here you will find some of my past work from a wide range of courses I’ve taken throughout my time at Penn State! The goal of this page is to highlight some of my knowledge in various areas of Human-Centered Design and Development and the technology field. I have provided projects from each course below, that I feel highlight relevant skills that I retained from taking that course. This is my cohesive portfolio to show the diversity of my knowledge and skill range that is still expanding as I continue my academic journey!

Web & Application Development

Vista Travel App Figma Prototype

Figma

This digital prototype was made with the popular prototyping platform, Figma. This project was part of my HCDD 364 course where my group and I created a digital prototype of a travel app which integrates all aspects of travel into one platform. It allows the user to create a personalized itinerary for each day of their trip and unlock gems as they visit more and more places.


Project Full View
PAWS ON Animal Adoption App Figma Prototype

Figma

This digital prototype was made with the popular prototyping platform, Figma. This project was part of my HCDD 264 course where my group and I created a digital prototype of an animal adoption app which matches potential owners with pets and shelters in their area.


Project Full View
Fragrance Fusion Responsive Storefront

VS Code

This was my final project for an Introduction to Web Development course, where I was tasked to make a responsive storefront that shows a full product inventory of my choice. It integrates JS, Bootstrap, HTML, and CSS.


Project Full View
Modern Record Store Website

HTML and CSS

One of my first web designs, where I was tasked with making an inventory for a storefront of my choice. This record store displays basic interactive design functions and a basic understanding of CSS styling.


Project Full View

UI & UX Research

Re-designing Course Registration

Google Slides

Introduction to HCDD course final project. We were tasked to either make a prototype of a new website or re-design and existing one where we noticed visible design flaws.


Project Full View
PAWS ON Storyboard

Google Slides

This is a storyboard for the PAWS ON animal adoption application prototype that is displayed on my featured projects page. This storyboard shows some key interactions and scenarios that play into our final design.


Project Full View
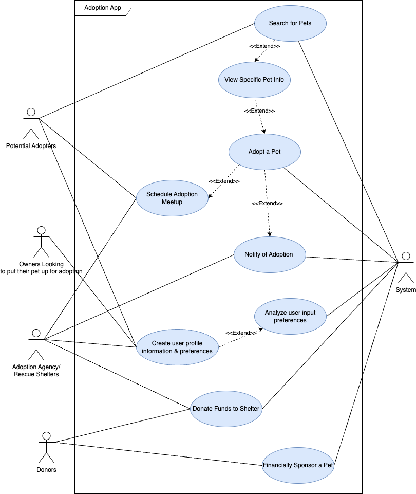
PAWS ON Use Case Diagram

Draw.io

This is a use case diagram for the PAWS ON animal adoption application prototype that is displayed on my featured projects page. It displays some of the key actors in our design and also the use cases that they are associated with.


Project Full View
LastCall Research Poster

Canva

This is the research poster I created to reflect the details of my LastCall grocery prototype app. The goal of LastCall was to match people with discounted groceries that are nearing expiration in order to reduce food waste.


Project Full View

Java and Object-Oriented Programming

Mental Health App Project Proposal

Google Docs

This is my project proposal for a semester-long project for a Java course I took here at Penn State. My proposal addresses the issue of burn-out and mental health stigmas in the corporate workforce.


Project Full View
Desk De-Stress Model Classes

Google Docs

Here I identified various scenarios that helped me to create some key model classes that I went on to use in my final project. This analysis helped me to identify the details that go into each model class and what is associated with each class.


Project Full View
Desk De-Stress Project Report

Intelli J

This is my final report for my Desk De-Stress mental health application prototype that I coded using Java over the course of an entire semester. In the document, I identified the challenges and constraints I faced during the project as well as some GUI forms I created.


Project Full View
Online Casino System Proposal

Google Slides

This is my most recent group project proposal for an object-oriented programming course that I am currently taking. During the semester, we will work as a team to make our prototype come to life using Java.


Project Full View

JavaScript

Nasa Search Card Styling

VS Code

Nasa Card Search allows you to search the Nasa database returning results based on the keyword searched. The results are styled in individual card formats with an image, title, and description for each.

Project Full View
RPG Me Character Builder

VS Code

This project follows the requirements of taking a pre-existing haxtheweb, RPG tag. We were tasked with integrating the use of wiredJS components into our design in order to let the user build their own character!


Project Full View
Makeup API

VS Code

For this assignment I leveraged data from an existing Makeup API and turned it into a budgeting tool for users to find specific makeup products within their set budget. I used a XML http request to fetch data from the original API using Java Script and HTML to create this site.


Project Full View
LastCall Grocery App Prototype

Android Studio

This is an Andriod Studio prototype created as my semester-long project for HCDD 340. The goal of LastCall was to match people with discounted groceries that are nearing expiration in order to reduce food waste.


Project Full View

UML and SQL

Course Registration UML Diagram

Draw.io

This is the full UML diagram displaying the flow of tasks performed by the user when performing course registration. This mapped out the basis for our course registration website redesign seen above in the web design and development section.


Project Full View
PAWS ON UX Site Map

Draw.io

This is the UX site map for my group’s PAWS ON adoption app prototype. This displays the potential paths a user may take when interacting with the site, which helped us to complete our prototype’s final design flow.


Project Full View
SQL Lab

MySQL

This is a lab that I performed using a music database in an introduction to SQL course. This mainly focuses on JOINS and filtering through database queries.


Project Full View
SQL Project

MySQL

This was group assignment in an introduction to SQL course where we worked together to complete a series of functions relating to various SQL queries.


Project Full View

Artificial Intelligence and Cyber Security

Cyber Attack Presentation

Google Slides

This was a recent group project presentation that I completed in my introduction to security and risk analysis course. We chose to do our final project on the effects of DDoS attacks on the healthcare sector.


Project Full View
Cyber Attack Final Analysis

Google Slides

This is the analysis for my introduction to security and risk analysis course final project. It goes in depth about the findings of a hacktivist group known as Killnet who launches distributed denial-of-service attacks all across the healthcare sector.


Project Full View
DDOS Attack Infographic

Canva

This displays an infographic I created using Canva, that is meant to inform the audience of what a DDoS attack is and how to protect yourself against these attacks in the future.


Project Full View
Artificial Intelligence Final Paper

Google Docs

This is my final paper for an emerging technologies course where we researched the effects of AI on various communities around the world. This essay is my take on the controversial question “Did AI Win After All?”.


Project Full View